User's Manual

-8-
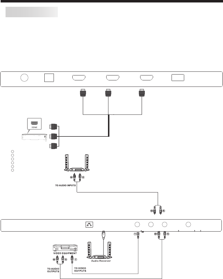
INSTALLATION
AV EQUIPMENT
There are three HDMI ports located on the back of your TV. You can connect a Blu-ray player,
DVD player, or other video equipment through these ports.
The port is MHL enabled. You can connect MHL devices, such as the compatible
mobile phones and tablets.
NOTE: a USB to HDMI cable is required to connect a mobile phone or tablet to the TV. Please
check the documentation of your device.
Please see the diagram below. You may also need to refer to the owner's manual of the device
that you are trying to connect.
HDMI3
There is one component (Y, Pb, Pr) and video input located on your TV. You can connect a VCR,
cable box, or other video equipment to these jacks.
The television's inputs can be connected to the following types of equipment: VCR, multi disc player,
DVD, camcorder, video game or stereo system, etc.....
YPbPr can support these video formats:480i,576i,480p,576p,720p,1080i, 1080p.
Red (audio R)
White(audio L)
Red(Pr or Cr)
R
W
R
Blue(Pb or Cb)
Green(Y)
B
G
Yellow (video)
Y
AMPLIFIER
HEADPHONE OPTICAL HDMI3 HDMI2 HDMI1 USB
LAN
VIDEO
L R
RF










