Technical information
Manuals
Brands
Renesas Manuals
Network Card
M38000TL2-FPD
7
8
9
10
11
12
13
14
15
16
Table Of Contents
Contents
1. Things to Check When Unpacking
2. Outline
3. Specifications
4. Setup
5. Oscillator Circuit
6. Reset Circuit
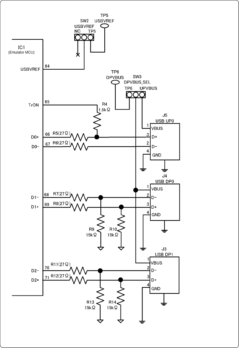
7. USB Port Circuit
8. Pin Layout
( 11 / 14 )
Figure 7.1 USB port circuit diagram
USB upstream I/O port
(UBB-4R-D10T-1)
USB downstream I/O port
(UBA-4R-D10T-1)
USB downstream I/O port
(UBA-4R-D10T-1)
Note: The resistor values are for reference.
1
...
...
11
12
13
14
15
...
16