User Manual

MAX6901
3-Wire Serial RTC in a TDFN
______________________________________________________________________________________ 17
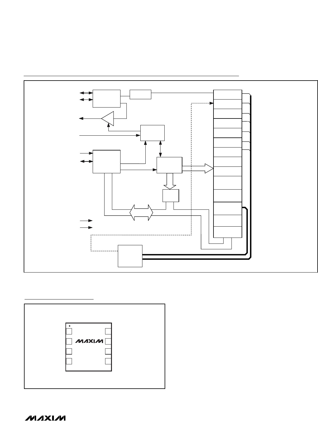
OSCILLATOR
32.768kHz
DIVIDER
31
×
8
RAM
ADDRESS
REGISTER
INPUT SHIFT
REGISTERS
CONTROL
LOGIC
1Hz
X1
X2
V
CC
GND
SCLK
I/O
32kHz
ALARM
CONTROL
LOGIC
ALARM OUT
CS
SECONDS
MINUTES
HOURS
DATE
MONTH
DAY
YEAR
CONTROL
CENTURY
ALARM
CONFIGURATION
TEST
CONFIGURATION
ALARM
THRESHOLDS
CLOCK
BURST
RAM
BURST
Functional Diagram
GND
32KHZX1
1
2
8
7
I/O
CSV
CC
X2
SCLK
TDFN
TOP VIEW
6
5
MAX6901
3
4
Pin Configuration










