Datasheet
Manuals
Brands
MAXIM INTEGRATED Manuals
Integrated Circuits (ICs)
Timer IC t- real time clock Mobile device controller TSSOP 20
9
10
11
12
13
14
15
16
17
18
DS1677
12 of 18
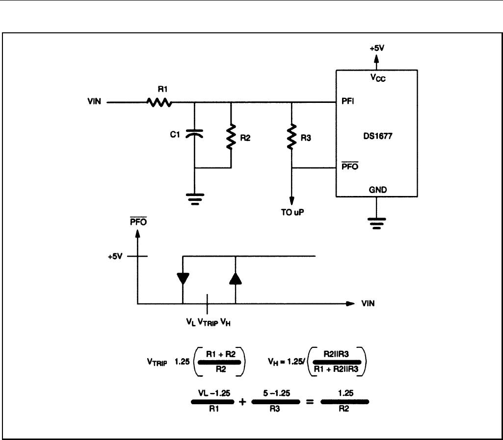
POWER-FAIL COMPARATOR Figur
e 8
=
1
...
...
10
11
12
13
14
...
...
18