- Guardian Liquid-cooled Recreational Vehicle Generator Owner's Manual and Installation Instructions

32 Generac
®
Power Systems, Inc.
2.6.4 CONDUIT
Route the connections between the generator and the
junction box through approved, flexible conduit. The
following general rules apply:
• All wiring, conduit, and interconnections must be
installed in compliance with applicable codes,
standards, and regulations.
• Cut wiring to the required length, and allow extra
wire for junction box connections.
• Carefully prepare conduit ends to prevent sharp
edges from cutting through wiring insulation.
• Route conduit so it does not interfere with genera-
tor movement.
• If using metallic conduit, vapor-seal the end of the
conduit where it enters the junction box. Do this
because flexible metallic conduit is not vaporproof
along its entire length.
• All openings in the generator compartment for the
passage of wiring and conduit must be sealed and
made vapor-tight.
NOTE:
Use a high-quality silicone rubber base sealant or
other approved method (such as, explosion-proof
fittings) to seal such openings.
2.6.5 POWER SUPPLY CORD
The power supply cord must comply with all applic-
able codes, standards, and regulations. It must be
large enough to handle the full amperage to which it
will be subjected.
2.6.6 GROUND FAULT CIRCUIT INTERRUPTERS
The National Electrical Code (NFPA 70, 551-7)
requires that ground-fault circuit interrupters
(GFCIs) be installed on all external and some internal
electrical receptacles. Contact the manufacturer or
dealer for recommendations.
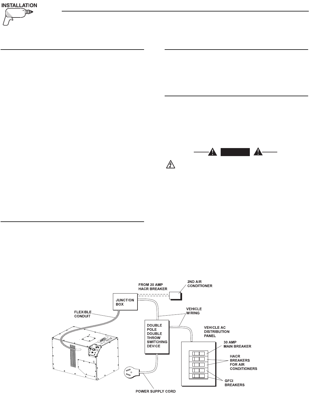
2.6.7 ISOLATING DIFFERENT POWER SOURCES
Connections from the junction box must terminate in
a double-pole, double-throw transfer switch (Figure
2.17). An alternate method for isolating different
power sources includes using an isolating receptacle
(Figure 2.18). Whichever method is used, be certain
that both power sources are NOT connected at the
same time.
If the vehicle’s electrical circuits can be powered
by any other source of electricity (such as, a
“dockside” power receptacle), there must be no
possibility of connecting the different power
sources to the vehicle’s circuits at the same
time. The dockside (utility) power source must
be positively isolated from the vehicle’s circuits
whenever the generator is operating. Failure to
isolate the vehicle’s circuits from the dockside
power supply when the generator is running
may result in damage to the generator or in
serious injury or death to dockside (utility)
power workers due to backfeed of electrical
energy. Installation and connection of the gen-
erator must comply with NFPA 70, Article 551,
and NFPA 1192 (latest editions).
DANGER
◆
◆
◆
◆
Section 2 – Installation
QUIETPACT™ 75D Recreational Vehicle Generator
Figure 2.17 – Transfer Switch Isolation Method










