
BASS AMPLIFIER
7
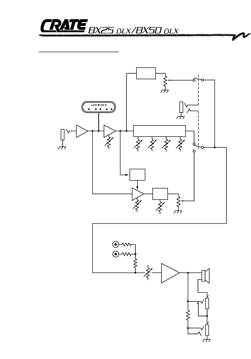
System Block Diagram:
BUFFER
INPUT
LEVEL
LOW LOW
MID
HIGH
MID
HIGH
CHANNEL
SWITCH
FOOT
SWITCH
EQ
NOISE
GATE
GAIN
DISTORTION
LEVEL
TUNER
A BC D EF G
SHAPE
LEVEL
OCTAVE
POWER
AMP
MASTER
HEAD
PHONES
EXTERNA
SPEAKER
SPEAKER
CD
INPUTS
L
R