User Manual
Manuals
Brands
Avalue Manuals
Hardware
EMX-CDT
1
2
3
4
5
6
7
8
9
10
EMX-
CDT
User
’
s Manual
EMX-CDT User
’
s Ma
nual
9
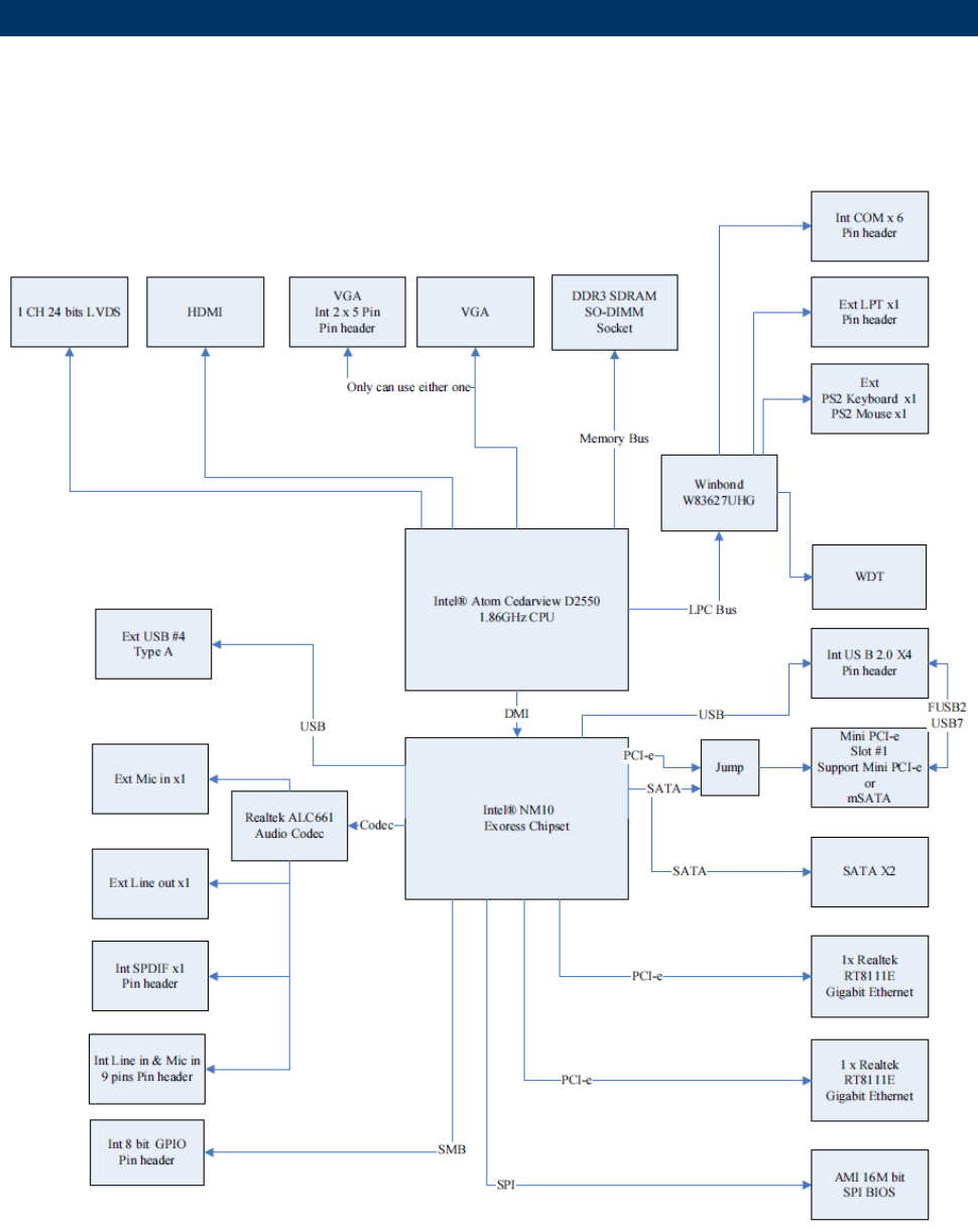
1.6
Architecture Ov
erview
—
Block D
iagram
The following block diagram shows the architecture and main components of
EM
X-CDT.
1
...
...
7
8
9
10
11
...
...
48