Switch User Manual
Table Of Contents
- Introduction
- Product Description
- MasterSwitch Plus Properties
- Planning Your Configuration
- Overview
- Configuring an outlet for on-demand operation
- Configuring an outlet for unattended shutdown
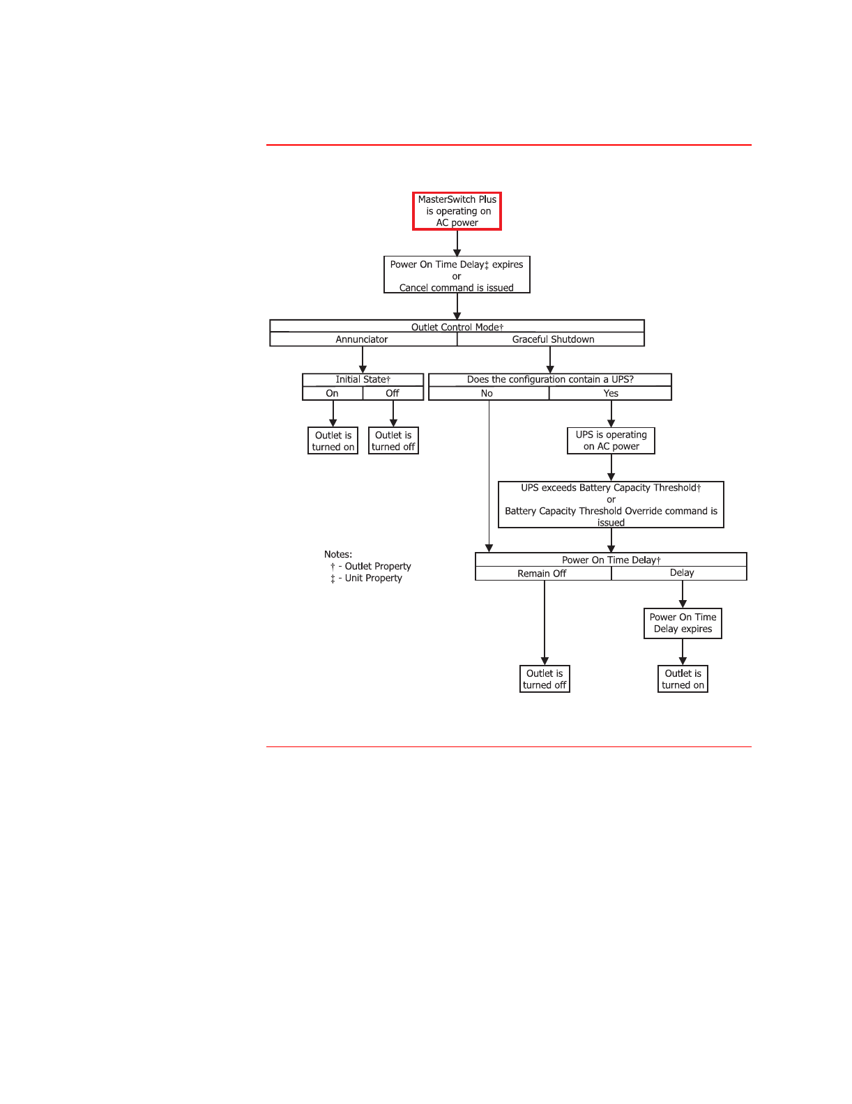
- Outlet start-up sequence
- Graceful Shutdown sequence
- Graceful Shutdown sequence for onbattery events
- Graceful Shutdown sequence for Measure- UPS II alarms
- Annunciator sequence for Measure-UPS II alarms
- Measure-UPS II alarm signals
- On-demand operation
- Delayed On sequence
- Reboot sequence
- Shutdown sequence
- Graceful reboot sequence
- Managing MasterSwitch Plus
- Main Menu Headings
- Security and Help Features
- Managing the Expansion Unit
- Product Information











